网站首页
|
资讯中心
|
中盛公告
|
公司动态
|
联系我们
|
安全生产
|
加入收藏
|
设为首页
|
VPN入口
|
CRM内网入口
|
OA内网入口
|
OA外网入口
|
我要开户
电信宽带入口
新联通宽带入口
移动宽带入口
首 页
走进中盛
中盛简介
公司动态
分支机构
信息公示
联系我们
客服中心
开户服务
银期转账
业务办理
常见问题
研究分析
每日参考
一周评述
月度报告
年度报告
资产管理
业务介绍
业务信息披露
咨询热线
财富管理
业务介绍
业务信息披露
咨询热线
交易咨询
业务介绍
风险管理
业务介绍
业务种类
交易软件
投资者教育
基础知识
交易规则
品种指南
法制宣传
投资者保护
反洗钱专栏
期货投教网
诚聘英才
最新公告:
“新纪元期货股份有限公司”更名为“中盛期货股份有限公司” 企业名称变更公告
2026-01-08
投资者教育
基础知识
交易规则
期权专题
能源中心
品种指南
中国金融交易所
股指期货
国债期货
郑州商品交易所
小 麦
棉 花
白 糖
油菜籽
PTA
早籼稻
甲 醇
玻 璃
油菜籽
菜籽粕
动力煤
粳 稻
铁合金
大连商品交易所
豆 类
玉 米
玉米淀粉
LLDPE
棕榈油
PVC
焦 炭
焦 煤
铁矿石
鸡 蛋
纤维板胶合板
聚丙烯
上海期货交易所
铜
铝
锌
铅
镍
锡
黄 金
螺纹钢
线 材
燃料油
天然橡胶
白 银
沥 青
热轧卷板
法制宣传
反洗钱专栏
投资者保护
整非活动
公平在身边
联系我们
400-111-1855
投资者保护
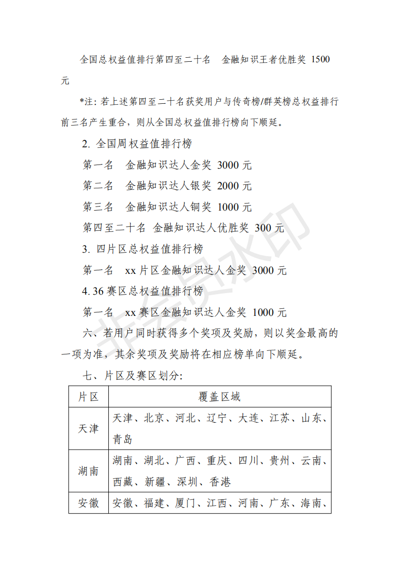
【股东来了】2020投资者权益知识竞赛正式启动
发布时间:2020-08-17 04:59:17
友情链接
◎
交易所及行业协会:
中国证券监督管理委员会
|
中国期货业协会
|
广州期货交易所
|
上海国际能源交易中心
|
上海期货交易所
|
中国期货保证金监控中心
|
期货投教网
|
中国金融期货交易所
|
大连商品交易所
|
郑州商品交易所
|
首页
|
关于我们
|
客户服务
|
从业人员公示
|
交易软件
|
诚聘英才
| 网站导航 |
电信宽带地址
|
新联通宽带地址
|
移动宽带地址
中盛期货股份有限公司
©
版权所有
苏ICP备05002759号-1
苏公网安备 32030202000362号
|本网站已支持